您所在的位置: 首页 > 海外社区 > 热点资讯

新西兰“大放水”:硕士毕业直拿PR,买房禁令松绑,中国富豪正疯狂涌入!

2026-04-23 19:57:11 浏览次数:3

当全球主流国家纷纷收紧移民政策、抬高准入门槛时,新西兰却甩出了“史上最大规模的移民+经济刺激计划”,向全球人才与资本敞开了大门


近期,新西兰政府正式推出移民和税务双重改革——从投资移民门槛大降,到高端房产购买禁令“松绑”,再到新移民4年境外收入免税,甚至为数字游民量身打造税务福利……


这波改革的核心目的,就是为了吸引全球的高学历人才、技能专业人才、高净值人群落地新西兰,政策友好度直接拉满。


在地缘政治波动、全球经济不确定性加剧的当下,新西兰凭借稳定的社会制度、完善的法律体系、顶尖的宜居环境,早已成为不少人的首选目的地。


而这一轮新政落地,更是让新西兰的移民吸引力再上一个台阶。


投资移民重磅改革


本次改革的“重头戏”就是AIP积极投资者签证在2025年4月实行的重磅修订。


作为面向高净值人群的核心通道,AIP签证不仅砍掉了英语、年龄、学历等繁琐限制,还大幅降低了投资门槛,居住要求更是放宽到近乎“零负担”,申请流程直接简化50%。


AIP申请细则




从移民局官方数据来看,新政落地10个月内(2025.4-2026.2),就收到了589份AIP申请,涉及1891名申请人,其中:

  • 平衡型类别:105份;
  • 增长型类别:484份。


新政下,申请获原则性批准的平均周期仅35个工作日,这效率在全球投资移民项目中算得上领先水平。


589份申请对应最低投资总额34.7亿纽币,单份申请平均投资额约589万纽币。


按比例测算,中国内地+香港+台湾投资人潜在投资规模约12亿纽币,折合人民币约50亿元,中国资本在本轮新西兰投资移民申请中贡献超1/3




技术移民全面松绑


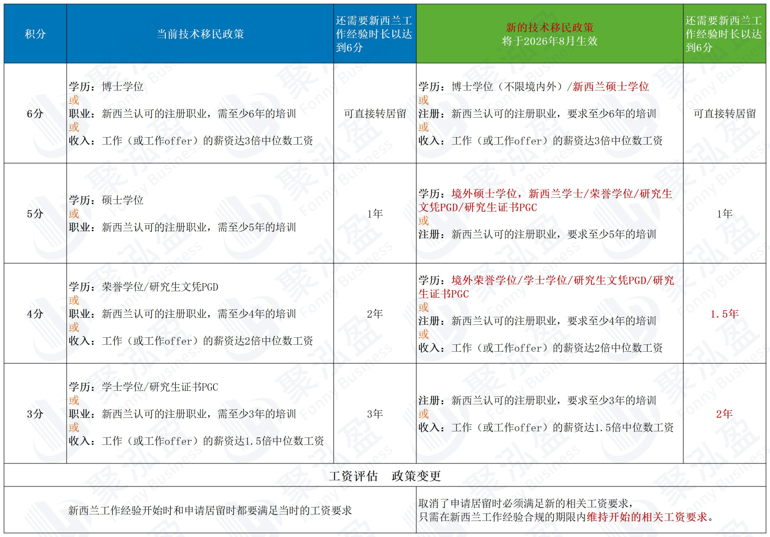
针对留学生与全球技术人才,新西兰同步完成了技术移民体系的全方位优化,核心逻辑从“熬年限、凑分数”,转向“重本地学历、重技能匹配”,大幅降低了PR获取门槛。


1.六分制大改


2026年六分制新政最大的利好,就是新西兰本地硕士与博士同等享受6分满分,无需任何工作经验,只要拿到认证雇主offer,就能直接递交居留签证申请,且不限制专业领域。


相关阅读:


简单说:本地硕士毕业+合规雇主offer=直接锁定PR,彻底告别“毕业即回国”的困境。


同时,学历加分全面上调:

  • 本地本科:学历加分从3分提至5分,搭配1年本地工作经验即可达标;
  • 海外本科:学历加分从3分提至4分,本地工作经验加分上限从3年缩至2年;
  • 取消居留申请的“薪资逐年增长证明”要求,只需持续达到薪资中位数标准即可。




2.绿名单再扩容


作为技术人才快速通道,新西兰绿名单在2025年新增91个职业后,2026年继续优化扩容,目前绿名单上的职业已超215个,涵盖IT、工程、医疗、建筑技工等核心紧缺领域。


绿名单仍采用双轨居留模式:

  • 一类职业:可直接申请永居,80%的申请3个月内即可获批;
  • 二类职业:工作满2年即可转永居。


海外买家禁令解封


除了移民政策放宽,新西兰还为高净值投资人配套了重磅房产福利:执行多年的海外买家购房禁令,正式松绑


自2026年3月6日起,持有AIP积极投资者+签证、原投资者1类/2类居民签证的持有人,可直接购买一套价值500万纽币以上的高端住宅物业:

  • 无需成为新西兰税务居民,无需满足定居居住要求,即可购房;
  • 购房资金不计入签证投资要求,不占用投资额度。


此前,海外投资者即便拿到投资签证,也需至少居住183天成为普通居民后,才能获得购房资格。本次改革直接消除了这一壁垒,真正实现了投资换身份+资产配置双丰收




税务减负:新移民4年境外收入免税


新西兰税务局同步落地税收改革,用实打实的税务优惠,吸引全球资本与人才落地,这也是本轮新政最受高净值人群关注的核心利好之一。


根据新规,自2026年4月1日起,非居民在18个月内可在新西兰工作最长275天,且无需就这部分收入在新西兰缴纳所得税,前提是这些收入在其本国已经纳税。


同时,对于新移民在成为新西兰税务居民之前积累的境外资产和收入,政府也提供了更为宽松的过渡期安排。


对于高净值家庭来说,这意味着在移民初期的4年内,可以合法地享受“境外收入免税”的政策红利,让财富在新西兰平稳落地。




结语


当全球移民赛道普遍收紧,新西兰却用一系列的政策组合拳,打开了移民与资产配置的黄金窗口期。


无论是高净值投资人,还是高学历、高薪、高技术人才,亦或是想走留学移民的留学生,都能在这套新政里找到适配的路径。


如果您想想评估自身适配的新西兰移民路径,或是想了解更多内容,欢迎私信、留言或扫描文末二维码随时与我们联系~


最后,感谢您的阅读与关注,我们将持续分享更多干货内容,为您提供及时、准确的信息与专业支持,助您移民之路行稳致远。